18 January, 2024
0 Comments
4 categories


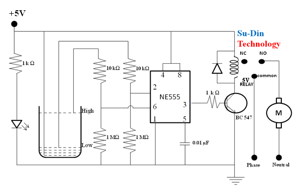
ସର୍କିଟ ଡାଇଗ୍ରାମ୍

Designer:
Er. Anil Kumar Prusty
Phone No. :- 9861004895
Tags: water level alarmwater level controller water level indicator water level indicator circuit water level indicator for tank water level indicator project water level indicator with buzzer water level sensor